中国铁路西安局集团有限公司招聘2020年全日制大学本科及以上学历毕业生公告(二)
中国铁路西安局集团有限公司根据企业发展需求,拟采取校园招聘方式招聘全日制大学本科及以上学历高校毕业生。有关事宜公告如下:
一、招聘岗位及专业要求
本次招聘计划、专业、数量及岗位信息详见附件。

二、招聘基本条件
1.遵纪守法,诚实守信,品行端正,热爱铁路事业。
2.现未与任何单位签订就业协议、劳动合同,列入国家招生计划、具有派遣资格的应届全日制普通高等院校本科及以上学历毕业生。
3.学习成绩优良,素质能力全面,专业对口(以主修专业为准),能够按期取得相应的学历证书。
4.身心健康,辨色能力正常,具备正常履行岗位职责的身体条件。
5.服从招聘单位对岗位的安排和调剂。
三、报名日期及方式
1.报名日期为2020年6月24日至2020年6月30日。
2.报名方式为网上报名。应聘毕业生登录“中国铁路人才招聘网”(http://rczp.china-railway.com.cn)进行报名。应聘毕业生实名注册后,根据本人所学专业对照招聘岗位要求如实填写报名信息,每人限报1个岗位,系统将自动生成《毕业生应聘登记表》,请下载打印并签字。
四、招聘程序
根据岗位需求,采取网上报名、资格审核遴选、面试考核、公示拟录用名单等程序进行公开招聘。从报名时间开始将遴选应聘人员参加面试,具体时间、地点、考核方式根据疫情防控实际另行通知。招聘过程中,未按时参加面试的毕业生视为自动放弃,未进入下一环节者恕不通知。
五、其他事项
1.参加面试的毕业生现场须提供本人身份证、就业协议书、就业推荐表、成绩单(须加盖公章)、《教育部学籍在线验证报告》(学信网下载)、《毕业生应聘登记表》、体检报告(近3个月内二级甲等医院体检报告,包含身高、体重、血压、辩色力、视力、听力、心电图、胸透、血常规、尿常规、肝功能、肾功能等必检项目),本人各类奖学金、获奖证书、荣誉证书、外语等级证书、计算机等级证书、论文成果及其他证明资历能力的材料原件和复印件。
2.应聘毕业生应保证有关报名信息和所提交应聘材料的真实性,一经发现弄虚作假,取消应聘资格。
3.应聘毕业生须在招聘期间保持本人手机畅通,联系不上视为放弃。
4.本次招聘不接受上门、邮寄或他人代交简历。不委托第三方招聘,也不向应聘毕业生收取任何费用。请提高警惕,谨防受骗。
5.信息技术专业优先招聘生源和教学质量较好的高校毕业生,并进行专业能力测试。其他专业要求毕业生所学专业为铁路专业方向,所学课程包含铁路专业课程。
6.拟录用人员名单将在中国铁路人才招聘网上进行公示。
7.本单位保留对招聘公告中各项内容的最终解释权。
8.咨询电话:029-82322731(工作日8:00-12:00,14:00-18:00)。
中国铁路西安局集团有限公司
2020年6月23日
详情登录
http://rczp.china-railway.com.cn/xiantieluju/zhaopinxinxi/public.jsp?jmetazpxxid=NTg1Ng==
中国铁路上海局集团有限公司成熟人才招聘公告
根据工作需要,中国铁路上海局集团有限公司面向社会诚聘法律顾问、工程概(预)算管理、监理工程师、试验工程师、工程项目管理等专业成熟人才,具体情况如下:
一、招聘职位及人数

二、应聘条件
(一)应聘人员应具备的基本条件:
拥护中国共产党的领导,政治立场坚定,遵守国家法律法规,品行端正,作风正派,勤奋敬业,有良好的职业操守和较强的团队协作精神,有志于铁路事业,无违法违纪等不良记录;五官端正,身心健康,具备正常履行岗位职责的身体条件。
(二)有下列情形之一的不接受报名应聘:
1.曾因犯罪受过刑事处罚的;
2.曾被开除公职或因违规违纪被解除劳动合同的;
3.受组织处理或处分,影响期未满的;
4.涉嫌违纪违法正在接受审查尚未作出结论的;
5.在近三年各类招考过程中被招聘单位或主管部门认定有弄虚作假或作弊行为的;
6.法律法规规定的其他情形。
三、招聘方式
本次招聘采取笔试、面试与组织考察相结合的方式进行。
四、招聘程序
(一)报名
报名截止时间为2020年7月10日。应聘人员须下载并如实填写《中国铁路上海局集团有限公司成熟人才招聘报名表》(见附件2),连同本人身份证、学历证书、资格证书、任职通知(劳动、聘用合同)及个人认为需要提交的其他材料扫描件(PDF格式)以及本人近期一寸正面免冠电子证件照片(25mm×35mm,jpg格式,100KB以下)一并发送至电子邮箱:shtljrsc @126.com。电子邮件标题请注明“成熟人才招聘XXX(姓名)应聘材料”,电子文件标题为“XXX(姓名)XXX(报名表、证书或材料名称)”。应聘人员报名材料不齐全、不符合规定的不予受理。
(二)资格审查和筛选
根据招聘岗位条件,对应聘人员进行资格审查和择优筛选,进入后续环节的应聘人员,将以电话、短信或电子邮件方式通知,未能进入相应环节的,恕不通知。
(三)笔试
笔试采取闭卷方式进行,主要测试考生掌握综合知识和专业知识情况。笔试卷面满分为100分。笔试时间另行通知。
(四)面试
根据笔试成绩择优确定参加面试人员。面试按结构化面试方式组织,总分为100分;应聘人员面试时请携带由本人签名的《中国铁路上海局集团有限公司成熟人才招聘报名表》原件,以及报名时提供的相关证书、材料原件。面试时间另行通知。
(五)组织考察
根据应聘人员笔试和面试(笔试占40%,面试占60%)综合成绩,按照每个岗位招聘人数与考察对象人数不超过1:2的比例,确定考察对象进行考核评价。
(六)体检
应聘人员通过考察后,到指定医院按规定项目进行体检,体检结果合格的方可录用。
(七)公示
根据考试总成绩和体检结果,确定拟录用人员,在中国铁路人才招聘网或上铁资讯网进行为期七天的公示。
(八)办理录用手续
公示结果不影响录用的,按调入方式办理手续,与录用单位签订3年劳动合同,试用期按法律规定执行。被录用的应聘人员工资福利及相关待遇按照中国铁路上海局集团有限公司现行规定执行。
五、其他事项
1.资格审查贯穿于招录工作全过程,应聘人员须对提供的信息材料、体检报告真实性负责,凡有弄虚作假、作弊行为的,以及其他违反招聘规定的,一经发现,将取消该应聘人员的笔试、面试、考察、录用等所有资格。
2.只接受学历、专业符合条件的人员报名,不符者请勿报名;请勿邮寄简历;不接受任何上门求职;应聘者的报名材料概不退回,在招聘过程中对应聘者的相关信息保密。
3.中国铁路上海局集团有限公司不向应聘者收取任何费用,不指定辅导用书,不举办也不委托任何机构举办任何形式的辅导培训班,请提高警惕,谨防受骗。
4.中国铁路上海局集团有限公司人事部(党委组织部)保留对招聘启事及相关规定的最终解释权;咨询电话:021-51221520;咨询时间:工作日8:30-11:30 14:00-17:00。
中国铁路上海局集团有限公司人事部
2020年6月22日
详情登录
http://www.rs.railshj.cn/rczp_2015/notice/lyj_notice_show.aspx?numb=114
中国铁路北京局集团有限公司2020年度招聘全日制普通高校毕业生公告(三)
中国铁路北京局集团有限公司根据企业发展需要,招聘全日制普通高校本科及以上学历毕业生。具体事宜公告如下:
一、招聘计划
招聘计划数量及岗位信息详见附表。

二、招聘条件及须知
1. 2020年、2019年毕业,具有派遣资格的全日制普通高校毕业生、经国家教育部留学服务中心学历认证具备派遣资格的归国留学生。
2. 遵纪守法,品行端正,热爱铁路事业;身心健康,符合应聘岗位身体条件;能够适应铁路工作,服从单位对岗位的安排和调整。
3. 符合应聘岗位学历、专业要求;此外,特定岗位还须符合下列要求:①编码尾字母为A的岗位,要求应聘人员家庭户口所在地为北京。②编码尾字母为B的岗位,报名应聘的国内高校毕业生要求全国大学英语四级考试(CET-4)成绩425分及以上、所学专业学科实力较强。
4. 工作所在地生源优先。
三、招聘程序
1. 网上报名。应聘人员自6月22日至6月28日,登录北京局集团公司人才招聘网(rczp.zgtlbjj.com)应聘报名模块进行报名(首次登录需按提示注册个人信息)。
网上报名操作步骤:①按照报名须知要求填写报名信息,②选择“2020年公告(三)招聘”中的应聘职位,③完成信息填报后提交报名表,提交成功方视为有效报名。
2. 审核筛选。对应聘资格条件进行审核初筛,择优按录用数2倍比例确定入围人员,以短信或电子邮件方式通知面试。未入围人员恕不通知。
3. 面试考核。接到面试通知的人员按指定时间及要求参加面试,否则将被视为放弃应聘。面试时进行资格复审,凡提供的材料和主要信息不实的,取消面试资格。
参加面试人员须提供以下材料原件:①报名申请表(报名网站下载打印),②就业协议书(要求未与其他单位签约或未实际就业),③毕业生推荐表,④成绩单(须包括大学期间全部课程成绩),⑤学籍在线验证报告(2019届毕业生提供学历查询报告,学信网打印),⑥CET(或其他语种)等级考试成绩单,⑦近三个月内常规体检报告(血压、辨色力、视力、听力、心电图、胸片、血常规、尿常规、肝功能、肾功能为必检项目),⑧第二代身份证(应聘A类岗位还需提供家庭户口本),⑨其他能够证明本人能力的材料。相关材料按上述顺序整理,面试过程中备查。
4. 结果公示。根据面试成绩排名择优确定拟录用人选,在中国铁路人才招聘网(rczp.china-railway.com.cn)、北京局集团公司人才招聘网进行公示。
四、其它事项
1. 本次招聘仅接受应聘人员本人通过北京局集团公司人才招聘网应聘报名模块报名,无其他报名方式,不接受邮寄、他人代交简历或电子邮箱发送简历。
2. 应聘资格审核贯穿招聘全过程,应聘人员须保证报名信息和应聘材料的真实性,一经发现弄虚作假,取消应聘资格。
3. 北京局集团公司招聘官方网站为:中国铁路人才招聘网、北京局集团公司人才招聘网;此外未委托其他任何网站、媒体、机构、个人发布招聘信息。招聘过程中不向应聘人员收取任何费用,不指定辅导用书,不举办也不委托任何机构举办任何形式的辅导培训,请应聘人员提高警惕,谨防受骗。
4.北京局集团公司保留对本公告及相关规定最终解释权。
5. 应聘咨询电话:010-51825259,咨询时间:报名期间工作日8:30-11:30,14:00-17:00。
2020年6月22日
详情登录
https://rczp.zgtlbjj.com/news.aspx?f_id=8
中国铁路南昌局集团有限公司招聘应届毕业生公告(四)
根据铁路运输生产需要,中国铁路南昌局集团有限公司拟招聘全日制普通高等院校毕业生,有关事项公告如下:
一、招聘岗位及专业要求
本次招聘岗位均为铁路运输生产一线操作技能岗位,具体招聘岗位、专业要求、人数和工作单位等见附件。

二、应聘条件
1.列入国家招生计划,具备派遣资格的应届全日制普通高等院校毕业生;
2. 符合招聘岗位要求的专业条件,在校期间所学专业方向为铁路专业方向或所学课程中包含铁路专业课程,或本科及以上学历毕业生就读院校为生源和教学质量优秀的国家重点建设工程高校;
3.品行端正,遵纪守法,热爱铁路事业;
4.身心健康,视力良好,无色盲色弱,符合铁路行车主要人员体格检查规定;
5. 工作单位所在地生源优先;
6. 服从我集团公司对岗位的安排和调整。
三、招聘流程
1.网上报名。应聘毕业生于2020年6月17日至6月30日登录中国铁路人才招聘网进行网上报名,填写基本信息、教育经历、社会实践经历、奖励情况等资料。
2.简历审核。根据招聘岗位要求及网上报名情况,审核毕业生有关材料,择优通知毕业生参加复审。未进入复审环节的毕业生恕不通知。参加复审的毕业生须一并提供以下材料:
①中国铁路人才招聘网下载,经本人签字确认的《中国铁路南昌局集团有限公司毕业生应聘登记表》;
②身份证、应届毕业生就业推荐表、成绩单原件(包含在校期间全部成绩,须学校盖章);
③学籍在线验证报告(验证期需晚于2020年9月30日);
④三个月之内二级甲等及以上医院提供的体检报告原件(要求有检查结论,常规项目体检、血压、辨色力、视力、听力、心电图、胸片、血常规、尿常规、肝功能、肾功能为必检项目);
⑤其他能够证明本人资历或能力的材料原件及复印件。
3.面试考核。根据复审情况择优筛选毕业生参加面试。接到通知的毕业生按指定时间、地点参加,否则视为放弃应聘。
4.确定拟录名单。根据面试和综合考核情况,按招聘计划确定拟录用名单。
5.公示录用。通过中国铁路人才招聘网对拟录用人员进行公示,公示无异议的,签订就业协议和补充协议。
四、其他事项
1. 本次招聘一律采取应聘者个人在中国铁路人才招聘网报名的方式,不接受上门、电话、传真、邮件等其他方式报名。
2.应聘毕业生须在招聘期间保持本人手机畅通。招聘过程中,凡未进入下一环节者,恕不通知。
3.应聘毕业生应对本人填报信息、提供资料的真实、准确、完整性负责,凡不符合招聘条件或弄虚作假的,一经查实取消应聘资格。
4.中国铁路南昌局集团有限公司不委托第三方招聘,也不在招聘过程中向应聘者收取任何费用,请应聘人员提高警惕,谨防上当受骗。
5.中国铁路南昌局集团有限公司人事部保留对招聘公告中各项规定的最终解释权。
6.咨询电话:0791-87021951;咨询时间:工作日8:00-12:00 14:00-18:00。
中国铁路南昌局集团有限公司人事部
2020年6月17日
详情登录
http://rczp.china-railway.com.cn/nctlj/nczpxx/public.jsp?jmetazpxxid=NTgzNA==
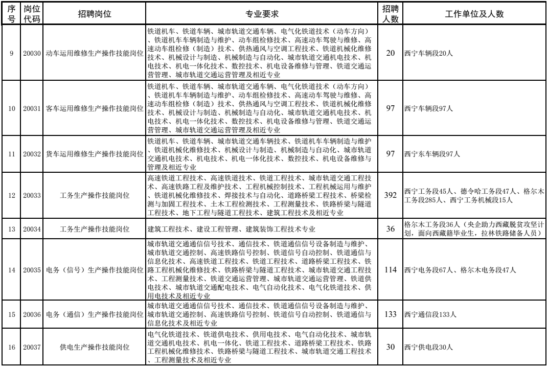
中国铁路青藏集团有限公司招聘2020年全日制大专(高职)毕业生公告(二)
中国铁路青藏集团有限公司根据企业发展需要,拟招聘2020年全日制普通高校大专(高职)学历毕业生,具体事宜公告如下:
一、招聘计划
招聘岗位信息详见附表。


二、招聘条件及要求
1.遵纪守法,品行端正,热爱铁路事业;
2.符合招聘岗位要求的专业条件,列入国家招生计划、具备派遣资格,2020年和2019年毕业的全日制普通高等院校大专(高职)学历毕业生。除岗位代码为20023、20026、20028、20034外,其余招聘岗位必须在校期间所学专业为铁路方向或所学主要课程中包含铁路专业课程;
3.身体健康,无色盲、色弱,无传染病,具有正常履行岗位职责的身体条件,符合公务员录用体检通用标准;
4.服从集团公司对岗位的安排和调整,能够适应集团公司管内高原气候和沿线艰苦地区工作环境及夜班作业。
三、招聘流程
(一)网络报名。应聘毕业生通过“中国铁路人才招聘网(http://rczp.china-railway.com.cn)”网上报名,按照网上报名流程,注册用户,激活邮箱,登录招聘系统,填写基本信息、教育经历、社会实践经历、奖励情况等。每位应聘毕业生按所学专业限报1个招聘岗位。
报名时间:2020年2月28日至2020年6月30日。
(二)面试考核。根据招聘岗位和专业需求,分期分批审核筛选,择优确定参加资格审查和面试考核人选,具体面试形式、时间及地点将视疫情情况及时与相关院校联系后确定,并通过中国铁路人才招聘网站发送站内消息通知,请应聘者自行及时进行“用户登录”后查看。
应聘者参加资格审查和面试时须携带以下资料:
(1)中国铁路人才招聘网下载打印的《毕业生应聘登记表》(需本人签名);
(2)《教育部学籍在线验证报告》(学信网打印);
(3)身份证原件及复印件;
(4)毕业生就业推荐表、就业协议书原件,在校所学全部学科的成绩单(须加盖学校公章);
(5)近三个月内二级甲等及以上医院体检报告(要求有检查结论),必检项目为血压、辨色力、视力、听力、心电图、胸片、血常规、尿常规、肝功能、肾功能;
(6)其他能够证明本人资历或能力的材料。
(三)确定拟录用人员。根据面试考核结果择优确定拟录用毕业生名单。
(四)公示签约。拟录用毕业生名单通过中国铁路人才招聘网进行为期7天的公示。对公示无异议的,正式签订毕业生就业协议。
在各招聘环节中,对未能进入下一环节的应聘毕业生恕不通知。
四、其他事项
1.本次招聘只接受应聘人员本人网络报名,无其他报名方式,不接受邮寄、他人代交简历。
2.应聘人员应确保注册使用的邮箱及联系电话正常使用,及时查看中国铁路人才招聘网站消息通知,按照指定时间、地点参加应聘,未按时参加者,视为个人自动放弃。
3.应聘人员应保证有关报名信息和所提交应聘材料的真实性,一经发现弄虚作假,立即取消应聘资格。
4.本次招聘未委托第三方招聘,也不向应聘人员收取任何费用,不举办也不委托任何机构或个人举办任何形式的辅导培训班,请提高警惕,谨防受骗。
5.中国铁路青藏集团有限公司保留对招聘公告及相关规定的最终解释权。
6.报名咨询电话:0971-7192757
咨询时间:工作日08:00-12:00 14:30-18:00
详情登录
http://rczp.china-railway.com.cn/qztlgs/qctlgszpxx/public.jsp?jmetazpxxid=NTU0MQ==