伟德betvlctor1949源于英国
学校首页
网站首页
新闻公告
热点新闻
通知公告
百校千企
招聘信息
轨道交通类
工程局
机械制造类
电气制造类
建筑工程类
信息、计算机服务类
生物、制药类
管理、综合类
招聘结果
就业管理系统
媒体宣传
山东省轨道交通职业教育集团
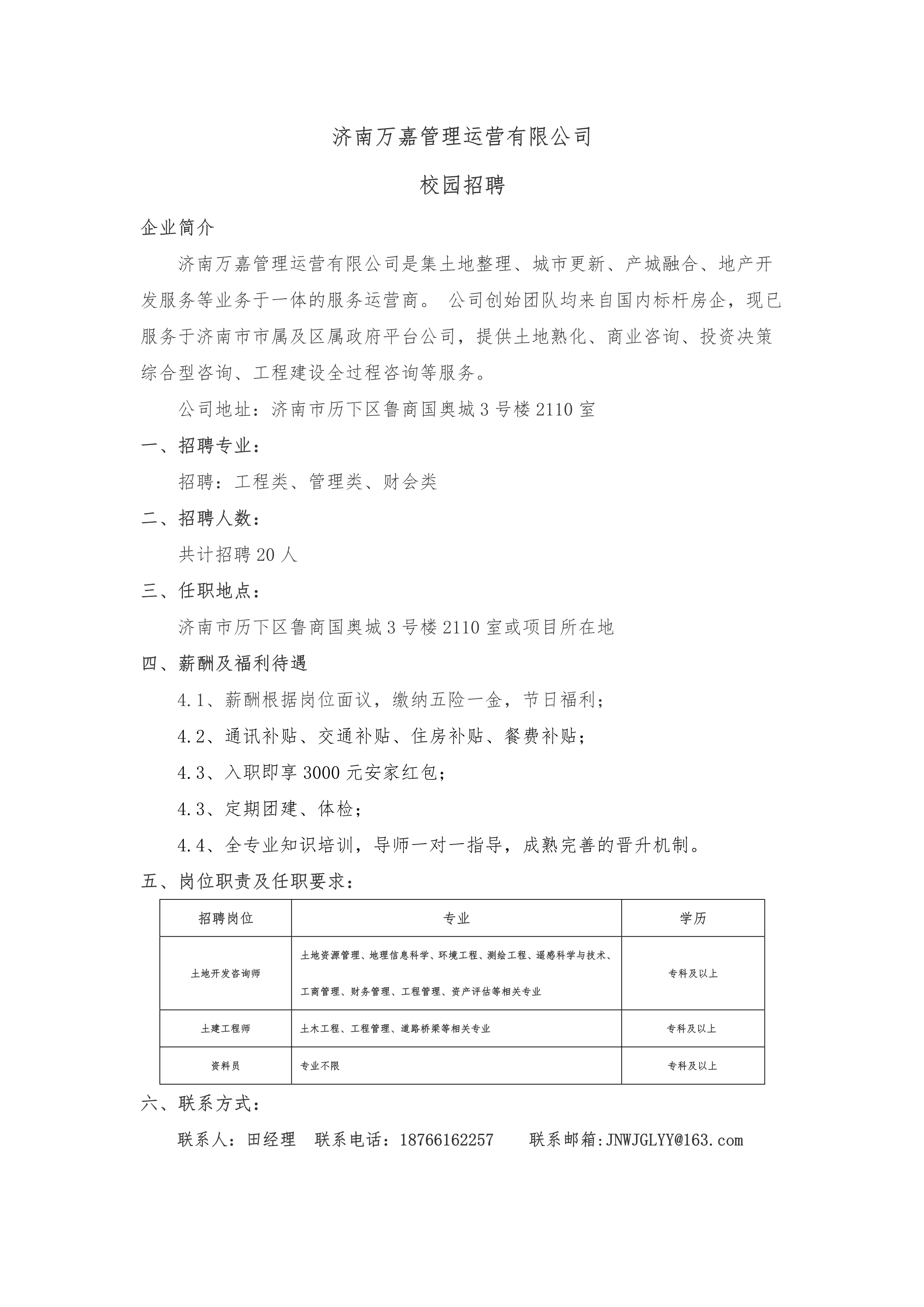
济南万嘉管理运营有限公司 校园招聘
访问次数:
发布日期:
2021-05-31 14:48:26
济南万嘉管理运营有限公司 企业简介.pdf
上一条:
中石化第十建设有限公司 招聘手册
下一条:
中国电建市政建设集团有限公司 2021年大学毕业生招聘公告
Copyright © 2013 All Rights Reserved.伟德betvlctor1949源于英国-招生就业与校企合作处 版权所有
地址:济南市经十东路23000号 邮编:250104 电话:0531-66772079