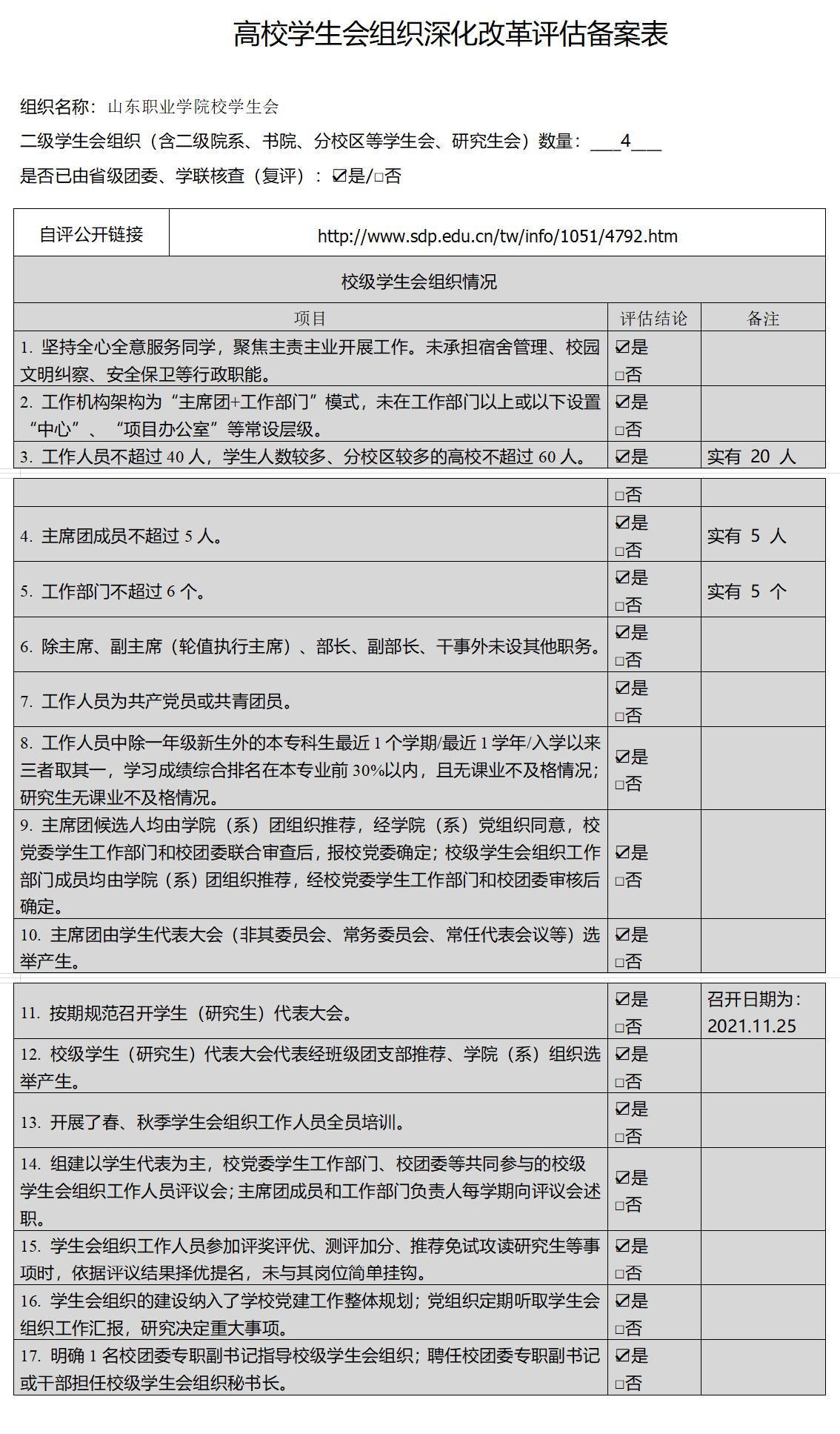
为落实共青团中央、教育部、全国学联联合下发的《关于推动高校学生会(研究生会)深化改革的若干意见》,接受广大师生监督,现将伟德截至2021年11月学生会改革情况公开如下。
一、改革自评表


二、伟德betvlctor1949源于英国学生会章程
第一章 总 则
第一条 伟德betvlctor1949源于英国学生会(简称“校学生会”,英文译名为“The Student Union Of SDP”)是在校党委领导和校团委指导下的全校性学生群众组织。
第二条 本会的基本任务
(一)坚决拥护中国共产党的纲领,以马克思列宁主义、毛泽东思想、邓小平理论、“三个代表”重要思想、科学发展观、习近平新时代中国特色社会主义思想为行动指南;
(二)遵循和贯彻党的教育方针,促进同学德智体美劳全面发展,团结和引导同学进一步增强对中国特色社会主义的道路自信、理论自信、制度自信、文化自信,自觉树立和践行社会主义核心价值观,为实现中华民族伟大复兴的中国梦而努力奋斗;
(三)发挥桥梁与纽带作用,切实做好学校与学生之间的联系和沟通,参与学校有关学生事务的民主管理,维护广大同学的正当利益,反映同学的意见和要求,推动校园民主建设;
(四)组织引导学生会开展健康有益、丰富多彩的课外活动和社会服务,努力为同学服务;
(五)加强学生和学生组织的交流合作,促进学生事业发展。
第三条 本会的一切活动以《中华人民共和国宪法》为最高准则。本会的性质是在校党委和上级学联的领导下,在校团委的具体指导下的全校学生以倡导学生自我服务、自我管理、自我教育、自我监督为主要原则和宗旨的群众性组织。
第四条 本会的宗旨
本会的宗旨是全心全意为学生服务,反映学生意愿,沟通学校领导及各部门与学生的联系,充分发挥桥梁作用,参与学校的民主管理,促进学生在德、智、体、美、劳诸方面得以全面发展,使之成为适应社会主义现代化建设要求的应用型人才。
第五条 本会承认《中华全国学生联合会章程》和《山东省学生联合会章程》,并作为团体会员,参加中华全国学生联合会、山东省学生联合会,接受省学联对伟德betvlctor1949源于英国学生会的工作指导。
第二章 会 员
第六条 凡具有伟德betvlctor1949源于英国学籍的学生,且承认本会章程均为本会会员。
第七条 会员基本权利
(一)通过符合本会章程规定的民主程序,讨论和决定本会的重大事务,享有参加本会组织的各种活动的权利;
(二)有权对本会工作进行监督、批评和提出建议;
(三)在本会内享有平等的选举权与被选举权;
(四)会员受到不正当待遇时,有权请求本会帮助和保护;会员在学习、生活等方面遇到困难时,有权请求本会帮助解决;本会各级组织必须认真对待;
(五)受到留校察看处分者,在留察期间不享有上述权利。
第八条 会员基本义务
(一)遵守本会章程,执行本会决议;
(二)完成本会交给的任务。
第三章 组织和职权
第九条 本会按照民主集中制的原则,在党的领导和共青团的指导下,依照国家法律、法规及本组织章程,独立自主的开展工作。
第十条 伟德betvlctor1949源于英国学生代表大会(以下简称学代会)是本会的最高权力机关。
学生代表大原则上每年召开一次。如遇特殊情况,经学代会常设机构以总数三分之二以上成员通过并经学校党委批准,可以提前或延期召开学代会,延长或者推迟期限一般不超过一个学期。
学生代表大会须有应到会代表总数三分之二以上代表出席方能召开。大会进行选举和通过决议实行表决制。
学生代表大会的选举和表决须经全体代表过半数以上通过方为有效。对章程及其修正案(修订)的表决须以全体代表人数的三分之二及以上同意为通过。
(一) 采取差额选举的办法选举产生(差额为20%,差额不足1人的按1人计算)。各书院按分配名额,遵循民主集中制原则,大会学生代表由书社团支部推荐,院学生会组织选举产生。代表名额一般不低于学生会组织所联系学生人数的1%。名额分配要覆盖各个学院、年级,其中非校、院级学生会干部的学生代表一般不低于60%。
(二) 在召开学生代表大会之前,应成立学生代表大会筹备委员会。其成员主要由上届学生会委员组成,负责筹备学生代表大会的各项工作。学生代表大会的代表名额由学代会筹委会决定。学生代表大会的召开需经学校党委批准。
第十一条 学生会述职评议制度:
(一)学生会学生骨干工作评议委员会由学生代表、校党委学生工作部门、校团委共同组成;
(二)学生会主席团成员、各职能部门负责人在任期内,每学期向评议会述职,从政治态度、道德品行、学习情况、工作成效、纪律作风等方面对其进行全面客观的综合评价;
(三)学生会建立以服务和贡献为导向的激励机制,学生骨干参加评奖评优、测评加分、推荐免试攻读研究生等事项时,应依据评议结果择优提名,不允许与其岗位简单直接挂钩。
第十二条 全校学生代表大会行使下列职权:
(一)听取、审议和批准校学生会工作报告;
(二)讨论和决定学生会今后任务并监督其实施;
(三)制定和修改本会章程;
(四)选举新一届学生委员会;
(五)选举新一届学生会主席团;
(六)讨论、审查和通过由学生代表大会决议的其他重大事项和有关代表提案;
(七)修改和撤销学生会不合适的决定。
第十三条 校学生会委员会是本会在全校学生代表大会闭会期间的最高权力机关,对外代表伟德betvlctor1949源于英国学生会。全校学生委员会由当选为委员的会员组成,每届任期一年。全校学生代表大会如提前或推迟举行,任期相应改变。
第十四条 全校学生委员会行使下列职权:
(一)在学代会闭会期间,执行代表大会决议,决定学生会的重大事项;
(二)制订和修改学生会工作职责、工作条例、学生会干部考核任用、财务管理及其他制度并监督实施;
(三)筹备和召集下届学代会;
(四)审议和批准学生会主席团年度工作报告和年度经费使用情况报告。
第十五条 学生会委员会由学生会主席团及部长团组成,每月至少召开一次会议。必要时可以召开扩大会议。扩大会议由学生会主席团召集并主持。
第十六条 学生会委员会下设:办公室、学习部、文艺部、体育部、权益部。根据实际情况,在校团委的指导下,可对学生会机构设置适当调整。
第十七条 校学生会主席团由学生代表大会选举产生,秘书长一名(聘专职团干担任),学生干部不超40人。
第四章 书院学生会和书社委员会
第十八条 书院学生会为本会下属组织,接受本会领导,并在各书院党组织的领导和团总支的指导下,依照学校规章制度和管理办法独立自主地开展工作。
第十九条 书院学生会应执行全校学生代表大会的决议。认真完成校学生会布置的任务,并根据本会宗旨,积极主动地开展工作。
第二十条 书院学生代表大会原则上每年举行一次。由书院学生会提前一个月提请校团委会批准后方可举行,书院学生代表大会主要行使以下职权:
1.审议书院学生会的工作方针和重大工作事项;
2.听取、审议上一届主席团工作报告;
3.选举产生书院新一届学生代表大会委员会;
4.选举产生新一届主席团成员。
第二十一条 书院学生会主席团成员不超过3人,主持日常工作,学生干部原则上不超30人,部门机构参照校学生会机构进行设置。
第二十二条 书院学生会工作领导机构人选经校学生会委员会批准后方可生效,在院学代会闭会期间,学生会工作领导机构调整要报校学生会批准、备案。
第二十三条 书院学生会每月以集中会议的形式,即校院联络会议,向本会报告工作,并随时对本会的工作提出意见和建议。自觉接受本会的考核。明确建立学生会组织“学校、书院、书社”三级联动的工作格局,加强校级学生会组织对书院学生会组织的指导、联系和帮助。
第二十四条 书社委员会是本会的基层组织,接受书院学生会领导,由全体书社同学选举产生,任期一学年,可连选连任,设社长、学习委员、宣传委员、文艺委员、体育委员等。书社委员会应该团结同学,保证校、书院学生会各项工作的贯彻落实,依照学校规章和工作条例积极主动地开展工作。
第五章 学生会组织
第二十五条 各级学生会干部必须具备良好的思想素质,一定的工作能力和优良的学习成绩,政治上积极要求进步,自愿为同学服务并在同学中有一定群众基础。面向广大同学选拔干部,选拔过程公开透明、公平竞争,确保广大同学的知情权、参与权,选授结果进行公示,接受广大同学监督。
第二十六条 学生会干部必须充分发挥先锋模范作用,坚决地履行本会第八条所规定的义务,并具备以下条件:
(一)坚持四项基本原则,热爱社会主义祖国,拥护党的领导,拥护改革开放,思想上要求进步,积极参与学校建设;
(二)树立全心全意为同学服务的思想,严格要求自己,充分发挥模范表率作用,工作积极主动,相互支持,相互配合,不断提高自身素质;
(三)服从组织安排,认真完成各项工作,正确处理学习与工作的关系,学习成绩优良;
(四)密切联系群众,广泛团结同学,自党接受同学的监督,善于批评与自我批评。
第二十七条 各级学生会组织要关心和培养学生会干部,每学期将其工作情况向所在书院汇报,广泛听取同学意见,对优秀学生干部予以表彰和奖励,对不称职的干部予以免职或撤职。
第二十八条 学生会干部在必要情况下可以按一定的程序任职或免职。
第六章 经 费
第二十九条 学生会经费的主要来源于学校专项工作经费、符合国家及学校规定的相关单位辅助经费、符合国家及学校规定的公益捐赠和校友捐赠、经学校批准的商业赞助等方式筹集。在学校团委的指导下,学生会必须依据经费管理制度,厉行节约、公开透明、加强监督,定期向学生代表大会或学生会委员会报告经费使用情况。
第三十条 伟德betvlctor1949源于英国学生会所有财务账目均接受伟德betvlctor1949源于英国财务制度的审核。
第七章 附 则
第三十一条 本章程的解释权归伟德betvlctor1949源于英国学生会,由伟德betvlctor1949源于英国第二次学生代表大会审议通过后正式实施。
伟德betvlctor1949源于英国学生会
2021年11月23日
三、校级学生会工作组织架构图

四、校级学生会工作人员名单

五、校级学生会主席团成员候选人产生办法及选举办法
根据《普通高等学校学生(研究生)代表大会工作规定》和《中华全国学生联合会章程》有关规定,伟德betvlctor1949源于英国第二次学生代表大会拟采取如下选举办法:
一、选举工作由大会主席团负责,重要事项由主席团集体讨论决定。
二、大会选举采用无记名投票方式。伟德betvlctor1949源于英国第二次学代会大会主席团提出候选人参考名单,提交各代表团酝酿讨论,民主协商,并根据多数代表的意见,经代表通过后,提交大会进行选举。
三、伟德betvlctor1949源于英国第二十二届学生会执行主席团共5人。
四、大会监票小组由4人组成,设总监票人1人,监票人3人;计票小组由7人组成,总计票人1人,计票人6人。总监票人、监票人、总计票人、计票人均由大会主席团提名产生。
五、主席团候选人按姓氏笔画为序排列。选举时,须实际到会代表人数超过应到会代表人数的三分之二,方可进行选举。
六、伟德betvlctor1949源于英国第二次学代会选举采用无记名差额选举方式进行,候选人必须得到与会代表半数以上赞成票,方有资格当选主席团成员。
七、投票方法。同意的在候选人名字下方空格内划“○”,不同意的在候选人名字下方空格内划“×”,弃权的不划任何符号。另选他人时,在另选人姓名空格内填写另选人姓名,并在其姓名对应的空格内划“○”。每种选票所选的人数等于或少于规定的应选人数,为有效票,多于规定的应选人数,为无效票。
八、选举收回的选票数等于或少于发出的票数,选举有效。多于发出的票数,选举无效,应重新选举。
九、选举时,按姓氏笔画为序,由总监票人向大会主席团报告候选人所得同意票数,由会议主持人宣布当选人名单。
十、本办法经全体代表讨论通过后生效。
十一、未尽事宜,由大会主席团决定。
六、伟德betvlctor1949源于英国学生代表大会召开情况
伟德betvlctor1949源于英国第二次学生代表大会于11月25日在伟德betvlctor1949源于英国西报告厅召开,共有学生代表169人。
本次会议的主要议程有:
一、修订(制定)学生会组织章程
二、听取、审议上一届学生会工作报告
三、选举产生新一届学生委员会
四、选举产生新一届学生会组织主席团成员
五、征求广大同学对学校工作的意见和建议,合理有序表达和维护同学正当权益,及时反馈提案处理落实的整体情况
伟德betvlctor1949源于英国第二次学生代表大会召开情况链接:http:/xwzx/info/1011/23449.htm
七、伟德betvlctor1949源于英国学生代表大会代表产生办法
(一)代表资格
1.要求是具有伟德betvlctor1949源于英国学籍的全日制在校学生;
2.坚持以马克思列宁主义、毛泽东思想、邓小平理论、“三个代表”重要思想、科学发展观,习近平新时代中国特色社会主义思想为指导,坚持治国理政新理念、新思想、新战略,具有共产主义远大理想和中国特色社会主义坚定信念。
3.能践行党的根本宗旨和社会主义核心价值观,具有良好的思想道德基础,模范遵守宪法和法律法规及学校章程和各种规章制度。
4.勤奋学习,刻苦求知,努力工作,学习和工作成绩优良,发挥好优秀青年的模范带头作用,同广大青年学生保持密切联系,受到青年学生的拥护、信任。
5.有较强的议事能力,能够真实充分反映同学诉求,积极热心表达同学意愿,忠实履行代表职责。
6.无违纪处分记录。
(二)代表名额
伟德全日制在校学生11267人。本次学生代表大会拟定代表169人,占全日制在校学生比例为1.5%。其中男同学代表120名,占代表总数的71%,女生代表49人,占代表总数的29%,预备党员代表19名,占代表总数的11%,团员代表126名,占代表总数的74.5%。这些代表来自伟德各个书院学生组织和社团,具有广泛的代表性。
(三)代表候选人推选办法与上报要求
各书院成立书院学生书院学生代表委员会由团总支书记、辅导员以及书院学生会主席团担任,各书院学生代表及书院代表团团长的产生,根据民主集中制的原则,自下而上提名,经团支部民主推荐,由书院代表选举工作委员会按照分配名额提名代表候选人,报同级书院党组织同意并经公示无异议后(公示期不少于三天),提名为代表候选人,代表候选人需严格按照要求填写代表候选人申报表。代表候选人数应多于应选人数的百分之二十。
由书院代表选举工作委员会召集全院班长会议(参加人数应达到应到人数的三分之二及以上),按分配正式代表名额差额选举产生正式代表。并将本书院学生代表花名册电子版与团总支书记签名的纸质版上报校团委。
八、校级学生会工作人员述职评议办法(或其他有关制度文件)
部长以上成员要进行述职演说,由其他副部长以上成员根据其实际工作情况进行评议,评议结果作为评价干部表现的依据。团委及主席团根据评议的结果确定干部的任免。对大家认可的学生干部要大胆提拔,予以重用;威信不高的学生干部进行调整。
(一)考核管理
伟德betvlctor1949源于英国学生干部考核实行院系两级管理,院级学生干部考核的管理主体为院学生会、学院团委,系级学生干部考核的管理主体为各系学生会、团总支。
(二)考核等次
根据日常工作表现对学生干部做出客观的评价,考核等次分为优、良、合格、基本合格、不合格5个,各等次的占比大约为10%、20%、60%、5%、5%。
(三)考核时间
学生干部每学期考核一次,一般安排在每学期考试周前一周进行。如特殊情况不能在本学期进行的,要在下一学期开学第二周集中开展,确保不影响学期初的学生综合测评。
(四)考核类别及具体组织
1.各班团集体两委成员及宿舍长(团小组长)考核。各班团集体两委成员及宿舍长(团小组长)的考核由各班组织,被考核人对全班同学述职,采用述职评议、民意打分、个别谈话、小型座谈会等形式进行,在班主任、辅导员的监督下实施。
2.院、系学生会干部考核
(1)院、系学生会主席团和各部部长的考核。考核工作由学生会主席团组织,学生会主席团和各部部长向全体副部长级以上成员述职,采用述职评议、民意打分等形式进行,在团委老师、各系团总支书记的监督下实施。
(2)院系学生会副部级干部的考核。各部在主席团分管主席的主持下召开全体成员会议,副部向所在部全体成员述职,采用述职评议、民意打分等形式进行,在主席团分管主席的监督下实施。
3.团总支副书记考核。各系在团总支书记的主持下召开总支直属各部副部长级以上成员会议,团总支副书记向会议述职,采用述职评议、民意打分等形式进行,在团总支书记的监督下实施。
(五)考核一票否决
出现下列情形,学生干部考核一票否决,考核结果认定为“基本合格”、“不合格”:
1.学生干部期末考试2门以上不及格,或者经过补考仍然有课程不及格的,考核结果为“不合格”。
2.学生干部期末考试1门不及格,或专业内学业成绩、综合测评均在后50%的,考核结果至多能被认定为“基本合格”。
3.考核期内受到学校纪律处分的,考核结果为“不合格”。
4.违反我院《伟德betvlctor1949源于英国学生干部关于密切联系师生端正作风、树立形象的十条规定》造成不良影响的,依据情节轻重考核被认定为“基本合格”或“不合格”。
九、学校党委指导学生会组织工作情况
学校党委落实学生会改革实施方案,并出台山职党字[2017]44号《进一步加强和改进学院共青团工作的实施意见》号文。并将学生会组织建设纳入2022年党建工作整体规划。
十、校团委指导学生会主要负责人

以上自评公开内容如有不实情况,可发送邮件至山东省学联秘书处邮箱shandongxuelian@126.com或全国学联秘书处邮箱xuelianban@126.com反映。