为加强团支部建设和全面提升团干部思想政治素养以及综合水平,伟德团委结合学生工作实际,开展以2021级团学干事为主,2020级团学干部为辅助学的能力提升班,在暑期伊始举办。
团学骨干能力提升班


团委副书记宋高妮带领团学干部们以学习+讨论+模拟的形式学习领会文件精神,尤其是讨论到学代会和推优入党相关流程和注意事项时,大家“以身试讲”,情景式讲解讨论,让学习不再枯燥。


同学们在东报告厅进行Word、Excel、PPT办公软件和PS等新媒体软件的使用和学习。




宣传部和广播电视台的同学们在东报告厅进行调音台及灯光、广播站设备、电视台设备等大众媒体的培训。


模拟学生代表大会

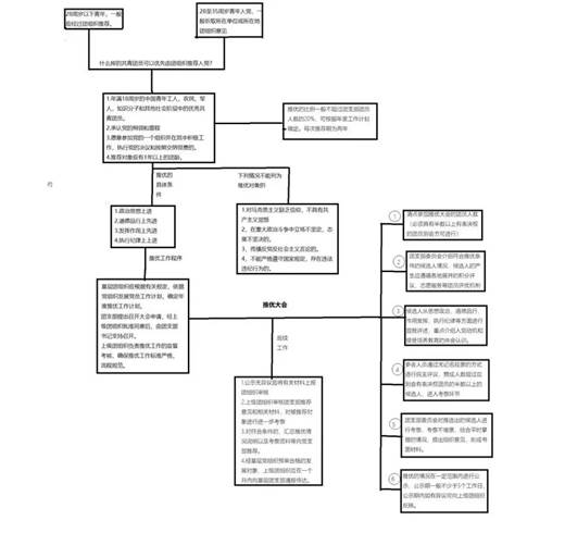
推优入党流程图

同学们在进行推优入党的讨论中,总结出了如上流程。
培训考核

小论文

暑期团学骨干能力提升班圆满画上句号。团学骨干们纷纷表示,将用培训所学的新思想、新技能更好地开展新学年的团学工作,努力成为有责任、有担当,务实进取、知行合一的优秀团学干部,更好地服务同学,为学校启航新征程贡献青春力量!
供稿人:于海龙 、冷浩茹
编辑:王明慧
审核:孟曦
终审:宋高妮