5月4日至6日,2018年山东省大学生机电产品创新设计竞赛在德州举行,我院师生努力拼搏,最终获2个一等奖、4个二等奖、5个三等奖好成绩。
本次竞赛以“解决城市小区中家庭用车停车难问题的小型停车机械装置的设计与制作”“辅助人工采摘包括苹果、柑桔、草莓等10种水果的小型机械装置或工具的设计与制作”为主题,竞赛项目分为“主题竞技”项目和“机器人创意展示”项目两类进行。
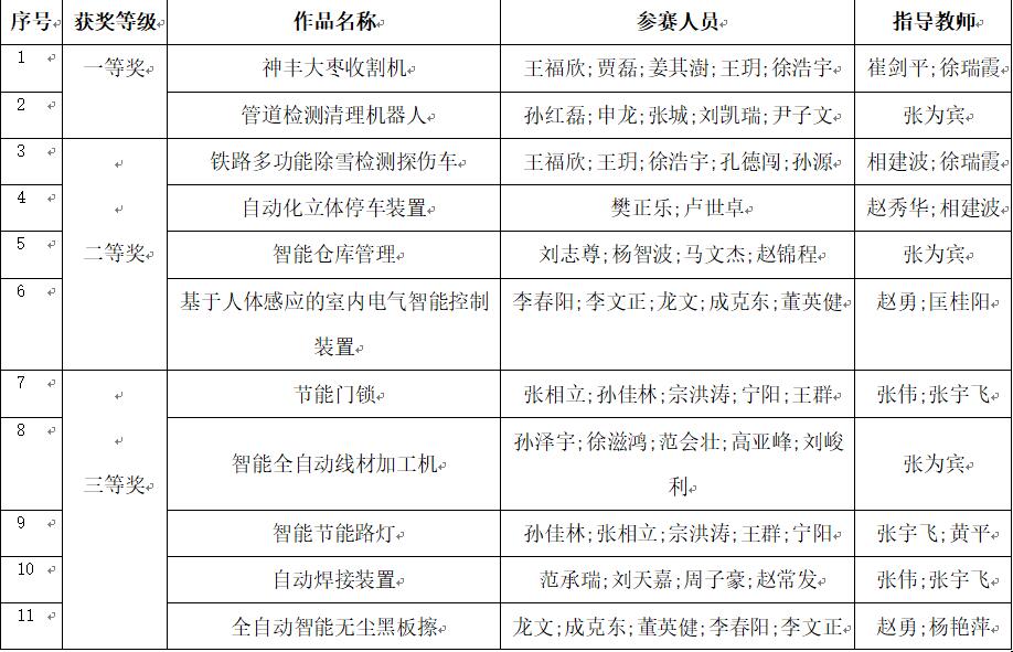
经过赛前挑灯夜战对机器人进行设计和反复的调试,赛场上出色发挥,最终,由崔剑平、徐瑞霞老师指导,王福欣、贾磊、姜其澍、王玥、徐浩宇等五位同学制作的《神丰大枣收割机》获主题采摘项目一等奖,由张为宾老师指导,孙红磊、申龙、张城、刘凯瑞、尹子文等五位同学制作的《管道检测清理机器人》获创意展示项目一等奖。《铁路多功能除雪检测探伤车》《自动化立体停车装置》《智能仓库管理》《基于人体感应的室内电气智能控制装置》等四个作品获大赛二等奖,《节能门锁》《智能全自动线材加工机》《智能节能路灯》《自动焊接装置》《全自动智能无尘黑板擦》等五个作品获大赛三等奖。
通过参与此项赛事,我院师生与全省高校本、专科生同台竞技,得到了宝贵的学习交流机会,充分展现了我院师生良好的精神风貌和较高的综合素质,对促进实践教学、培养学生创新意识具有积极推动作用。


