伟德betvlctor1949源于英国
首页
|
学校特色
|
学校专业
铁道机车车辆学院
乌拉尔国际轨道交通学院
城市轨道学院
智能制造学院
新一代信息技术学院
生物工程学院
土木工程学院
管理学院
|
校企合作订单班
|
招生指南
招生章程
往年录取
招生计划
|
新闻中心
|
单独招生和综合评价招生
|
费用及资助
|
学校首页
|
最新公告
伟德betvlctor1949源于英国2025...
2025-06-24
关于“有人冒用我...
2024-08-15
伟德betvlctor1949源于英国 2024...
2024-07-18
关于不法分子冒用...
2024-07-18
伟德betvlctor1949源于英国2024...
2024-07-12
伟德betvlctor1949源于英国2024...
2024-06-20
伟德betvlctor1949源于英国2024...
2024-06-20
本栏点击排行
2024年石家庄市轨...
2024-06-08
2022年青岛地铁运...
2022-07-12
2018年济南轨道交...
2018-07-11
2020年青岛地铁集...
2020-06-29
2019年青岛地铁集...
2019-05-15
2023年石家庄市轨...
2023-06-05
2018年青岛地铁集...
2018-07-11
当前位置:
首页
校企合作订单班
正文
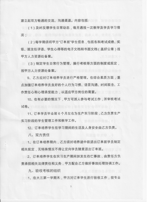
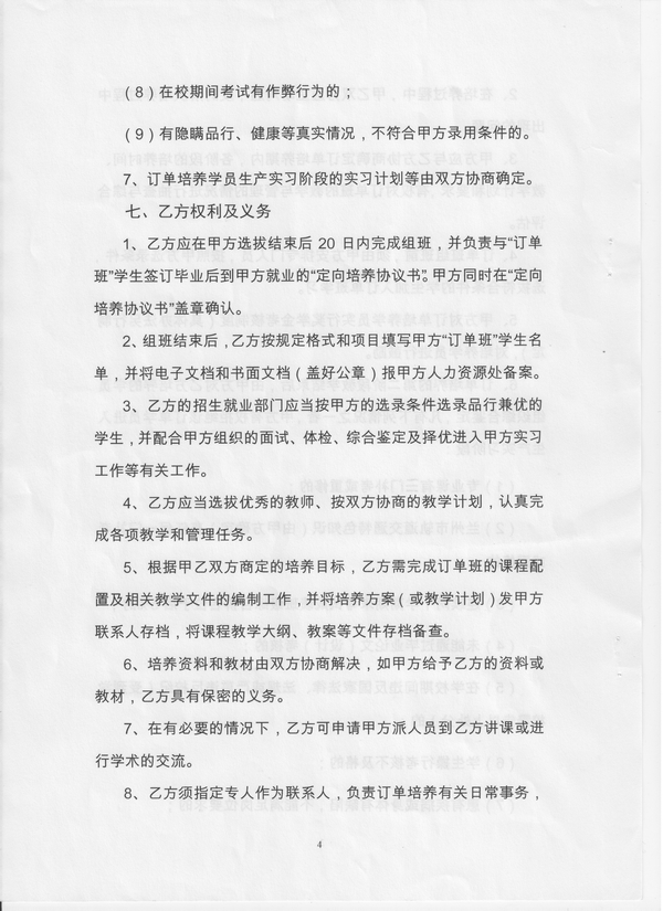
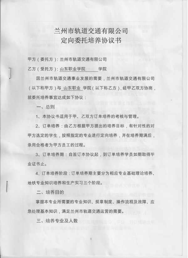
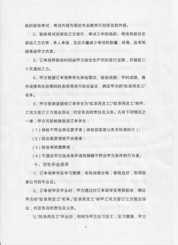
2013级兰州市轨道交通有限公司(兰州地铁)订单班
2013/08/21 15:34:09 点击:
关于我们
|
设为首页
|
加入收藏
|
联系我们
|
管理登陆
版权所有:中国·伟德国际(betvlctor·1949)始于英国-Macau Bellwether 招生电话:0531-66772211 0531—66772233 学院地址:山东省济南市经十东路23000号 邮编:250104