青岛是中国东部沿海重要的经济和文化中心,风光秀丽、气候宜人,连续多年被评为中国“宜居城市”。青岛地铁线网远景规划共18条线(含2条支线),总规模800余公里。目前3、2、11号线已开通运营,13号线2018年底试运营,届时将有4条线路同时运营,初步形成170余公里的运营线网,另有1、4、8号等多条线路同时在建。青岛地铁的快速发展,为广大优秀人才提供了广阔的发展平台。
青岛地铁运营分公司全面承担青岛轨道交通的运营管理工作,包括行车组织、乘客服务、票务收益、设备设施维修管理以及新线运营筹备等工作。因工作需要,现计划从2019届全日制轨道交通类院校大专生中组建“联合培养班”。我们将遵循公平、公正的原则择优招录,同时为广大毕业生提供具有竞争力的薪酬待遇和广阔的发展空间,欢迎有志于青岛地铁运营事业的优秀学子积极报名,相关招生事宜如下:
一、基本条件
1、2019届国家统招全日制大专毕业生。
2、所学专业须符合所报岗位要求。
3、思想政治素质高,遵纪守法,品行端正,无学校处分及其他违法违纪处罚记录。
4、热爱城市轨道交通工作,组织纪律性强,工作态度积极。
5、无色盲色弱,无重大疾病,身体健康,符合岗位工作要求。
6、年龄要求:出生日期为1995年1月以后。
7、具有良好的英语及计算机应用能力。
8、中共党员、学生干部和获得省市级以上荣誉者优先。
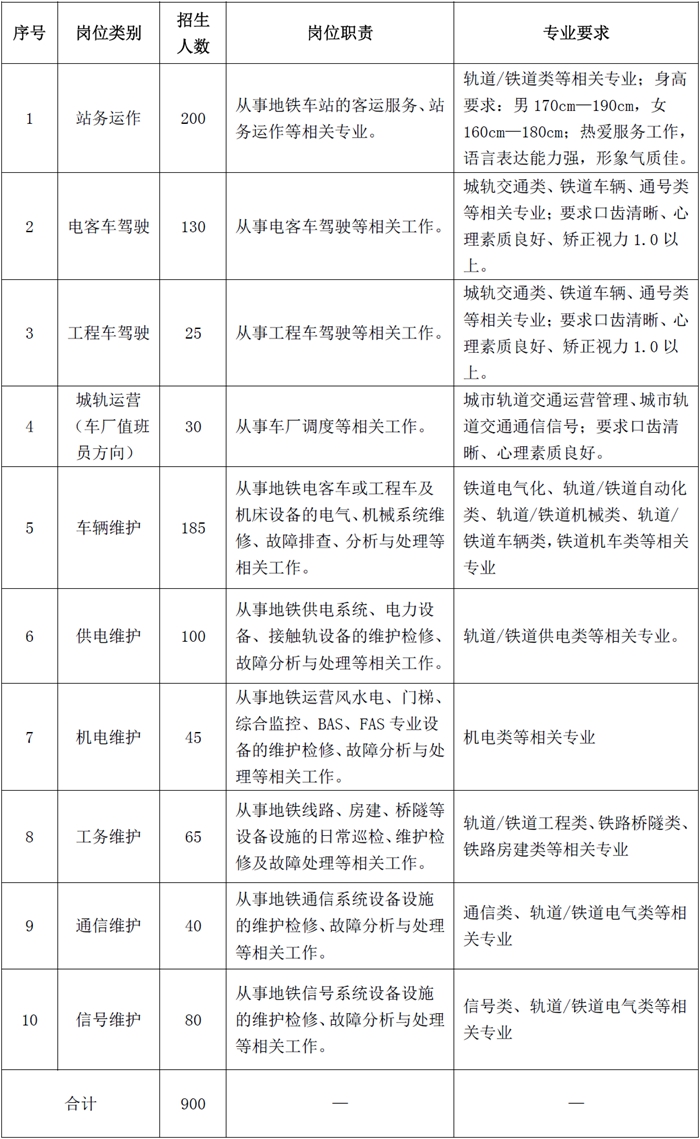
二、招生人数及要求

三、报名及相关要求
1、报名时间:2018年5月26日-6月5日(17:30截止报名)
2、报名方式:学生如实详细的填写《2019届全日制轨道交通类大专生招生报名信息表》,命名格式为“岗位-专业-姓名-学校”,并发送至指定邮箱:sdp1951job@163.com。只接受报名表,且报名格式不得自行设置、不得更改既有格式,不接收扫描件、图片以及其它资料,报名材料不回退。
3、报名者须根据招生条件选择适合自身情况的岗位进行报名,每人只限报考一个岗位,多报无效。服从岗位调剂的,请在报名信息表“是否服从岗位调剂”栏填写“是”,我司将根据报名者情况和实际需要调剂至相关岗位。
4、报名者须对个人填报信息的真实性负责,凡弄虚作假行为,一经查实,取消录用资格。
四、招生流程
1、简历筛选
我司将统一筛选简历,2018年6月20日前确定参加笔面试人员,并通知学校;未进入笔面试的,将不予通知。
2、笔面试
2018年6月下旬进行笔面试,具体时间和地点另行通知。
参加笔面试人员需携带:身份证、学生证、成绩单及其他各类证书原件及复印件。笔面试结束两周内,根据笔面试综合成绩,确定进入体检环节人员名单并进行通知。
3、体检
由学校统一组织到当地三甲医院体检,体检内容后续告知。
4、确定拟录用人员名单
体检合格者进入拟录用人员名单,我司将通知学校或学生本人,未被录用的不予通知。
5、签订协议
我司与拟录用人员签订三方就业协议。
五、相关说明
1、本次招生均为地铁运营一线生产岗位,报名人员须服从工作安排。
2、录用人员入职后统一执行运营分公司薪酬待遇和人才培养政策。
3、录用人员经培训后,参加公司入司、安全和上岗资格等考试,如考试不合格,我司有权依据公司规章制度,给予包括解除劳动合同在内的相关处理。
4、招生过程中,我司将根据报名人员所学专业和人数情况,结合个人调配意向,根据拟录岗位对所学专业给予适当调整。
5、录用人员入职后,符合我司员工宿舍申请条件的,可申请员工宿舍。
6、根据我司实际生产情况适时组织拟录用人员跟岗实习,实习期间每月发放生活补贴,实习结束前进行验收考核,通过后予以正式录用,否则淘汰。
7、录用人员毕业后,按我司规定的报到时间及要求办理入职手续,未取得毕业证者取消录用资格。
8、报名人员应对个人填报信息的真实性负责,凡有弄虚作假行为者,一经查实,取消其录用资格。
9、本次招生工作不收取任何费用。
青岛地铁咨询电话:0532-55773495
2019届全日制轨道交通类大专生招生公告.docx
附件:2019届全日制轨道交通类大专生招生报名信息表.xlsx